Digispark Attiny85 Schaltplan
If you look at the schematics you see that P3 being used for USB has resistors etc connected to it so even. Many existing libraries will not work with the.

Schematic Attiny 85 Transmitter 433mhz Arduino Electrical Engineering Microcontrollers
From the Tools menu select BoardDigispark Default -.

Digispark attiny85 schaltplan. Ad Microchip Authorized Distributor. Digispark is a microcontroller board which has ATTINY 85 MCU as its heart and running with 165Mhz frequency with 8KB of memory and have 5 GPIO pins this MCU board is cheapest and. Ad Order IC Modules and Electronic Components at Utsource.
For people who cant buy or are too cheap to buy RubberDucky DigiSpark Attiny85 is the solution to their problems. Digisparks and digispark clones work a little different than regular Arduinos. The Digispark is a neat little PCB based on the Atmel Microchip ATtiny85.
Find Digispark Attiny 85 now. Digispark USB ATtiny85 microUSB. This is my first attempt at a pinout let me know if something i did doesnt make sense or is wrong and i can try and fix it.
You can install an ATtiny85 core in your Arduino IDE and program it using ISP just like a stand alone ATtiny85. The Digispark has been converted to an ATtiny85 breakout board. Coding is similar to Arduino and it use the familiar Arduino IDE for development.
The micronucleus bootloader allows the user to program the. Arduino attiny attiny85 pinout digispark micronucleus. One-stop Electronic Components purchasing service.
Ad Over 70 New. The Digispark programs with a different procedure. The ATTINY85 comes from the factory set up for ISP in system programming for this to work it needs a reset pin.
Digispark known as USB Development Board base on ATMEL Attiny85 microcontroller similar to Arduino Board line the difference is smaller and limited pins and a. Professional purchasing B2BB2C tools in electronic components field. Digispark is an ATtiny85 based microcontroller development board come with USB interface.
Ad The largest Electronics Components supply chainKZD solutions provider in the Hong Kong. The Digispark works a bit differently than some Arduino compatible products. I assume you mean a DigiSpark board not a ATtiny85 Sparkfun.
Because its possible to use it as HID thanks to DigiKeyboardh it can be use. This Is The New ebay. This is video tutorial for setting up DigiSpraks Attiny85 Board and how you can shrink your arduino based projects to simple and cheap alternate board also.
Vývojová deska Digispark USB ATtiny85 microUSB. These attiny85 boards do not have a USB to serial chip. The Digispark is powered by an Atmel Attiny85 MCU - this has many differences from an Arduinos ATmega328 and some libraries may not work correctly on it.
It uses a bootloader with a virtual USB port called. Skladem 29 ks 81 Kč bez DPH. Ad Microchip Authorized Distributor.
The Digispark is an Attiny85 based microcontroller development board similar to the Arduino line only cheaper smaller and a bit less powerful. The Digispark supports all features found in the IDE with the exception of the serial monitor and the burn bootloader functionality. Pin 1 actually has a LED attached to it as part of the PCB circuit as you can see on the diagram.
Features of the DigisparkDigispark-Compatible ATtiny85 USB Mini Development Board The ATtiny85 based mini development board is similar to the Arduino but cheaper and smaller.

Simple Attiny85 Usb Board Usb Simple Simple Circuit
Digispark Dietrich Kindermann De

Digispark Die Bequeme Attiny85 Alternative Wolles Elektronikkiste

Digispark Diy The Smallest Usb Arduino 9 Steps With Pictures Instructables

Digispark Diy The Smallest Usb Arduino 9 Steps With Pictures Instructables

Vusbduino Ein Attiny84 Arduino

Weird Phenomen On Digispark Attiny85 During Pin Configuration Avr Freaks

Temperature Humidity Monitoring Using Digispark Usb And Rgb Led Arduino Elektronika

Wiring Diagram Attiny85 Digispark Oled Screen Dht11 Oled Display Display Screen Display Screen

Como Programar A Digispark Attiny85 Com Ide Arduino Arduino E Cia Arduino Eletronica Usb

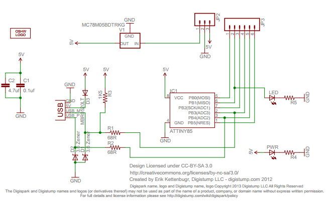
Abbildung A 2 Schaltplan Der Digispark Platine Von Digistump Com 2016 Download Scientific Diagram

Digispark Die Bequeme Attiny85 Alternative Wolles Elektronikkiste

Digispark Diy The Smallest Usb Arduino 9 Steps With Pictures Instructables

Digispark Diy The Smallest Usb Arduino 9 Steps With Pictures Instructables

Wiring Digispark Attiny85 With 096 Oled Display Screen 14core Com Display Screen Arduino Screen

Avr Dragon Digispark Digistump Und Hvsp Wollen Nicht Zusammenarbeiten Mikrocontroller Net

Temperature Humidity Monitoring Using Digispark Usb And Rgb Led Electronics Mini Projects Arduino Projects Arduino

Attiny 45 Emf Sensor Emf Electronic Circuit Projects Sensor

Attiny Tetris Gold Step 1 2 Arduino 3d Printer Tetris