Whirlpool L1799 Schaltplan
Up to 6 cash back Download kitchen and laundry appliance manuals from Whirlpool. WHIRLPOOL AWO L-1799 PANEL L1799 CONTROL 1799.

Alle Der Whirlpool L1782 Schema Pdf
WHIRLPOOL L1373 L1790 L1799 Whirlpool-L1373L1790L1799L2158L2524pdf.

Whirlpool l1799 schaltplan. Buy OEM Whirlpool Parts. For this no need registration. Whirlpool will be using the following information we gathered from the external platform you selected to create your account.
Dieses Video zeigt wie sich die Platine reparieren lässtGestern war noch al. Ad Over 70 New. Due to the recent concerns over the coronavirus in Hong Kong in order to protect our staffs and consumers while minimising the spreading of virus we shall impose limited service.
If you need something just let. Ad At EasyApplianceParts Experience No Hassle Returns and Great Customer Service. Yes Id like to receive occasional special offers promotions.
Up to 128 cash back Find many great new used options and get the best deals for Repair KIT Whirlpool Laden Ignis LNK304 R020 L1373 L1782 L1790 L1799 L2158 L2524 at the best. Enter your model number above to find owner manuals. This is the new ebay.
Cant find your appliance use and care guide. Schémas carte de commande Lessiveuse Whirlpool. Sometimes life requires a little maintenance.
Fastest Shipping - Low Prices. 27 rows WHIRLPOOL L1373 L1790 L1799 Whirlpool. We care about our customers and their families as much as we care about making quality appliances.
When your appliance does too use replacement parts designed specifically for your needs. Steht die Bauknecht Waschmaschine still liegt der Fehler wohl auf der Platine. Please take a look at.
If you have any question about repairing write your question to the Message board. 26 rows WHIRLPOOL L1373 L1790 L1799 Whirlpool-L1373L1790L1799L2158L2524pdf. Whirlpool Awo l1799 - Free download as PDF File pdf or view presentation slides online.
Esquema placa usada nos modelos Whirlpool L1373 L1790 L1799 L2158 L2524. 27 rows WHIRLPOOL L1373 L1790 L1799 Whirlpool. Ad Quick Easy Smartphone Purchase - No Hassle Returns.
Our factory certified parts provide you with a. See the difference Whirlpool customer service makes. Bauknecht Waschmaschine defekt Reparatur Kit DIY spart kostenintensive Reparatur wieder einmal der Nachhaltigkeit der Kosten und Umwelt zu liebe eine kosten.
Ad Quick Easy Smartphone Purchase - No Hassle Returns. Sollte Ihr Bauknecht AEG Whirlpool Electrolux Wäschetrockner Waschmaschine oder Geschirrspüler einen Totalausfall haben ist meist der Tausch der Elektronik nötig. About Press Copyright Contact us Creators Advertise Developers Terms Privacy Policy Safety How YouTube works Test new features Press Copyright Contact us Creators.
Find Whirlpool L1799 now.

It Service Stefan Muller Electrolux Whirlpool Bauknecht L1373 L1768 L1790 L1799 L2158 L2524

Elektronikreparatur Whirlpool L1373 L1782 L1790 L1799 L2158 L2524 Zu Kaufen Bei Fairmondo
Whirlpool L1799 Schematic Nanicastgolf S Ownd

Whirlpool L1799 Schematic Nanicastgolf S Ownd
Whirlpool L1373 L1790 L1799 L2158 L2524 Pdf

It Service Stefan Muller Electrolux Whirlpool Bauknecht L1373 L1768 L1790 L1799 L2158 L2524

Apple Macbook Pro 15 A1150 M1 Rev D Sch Service Manual Download Schematics Eeprom Repair Info For Electronics Experts

Reparatursatz Whirlpool Laden Ign Lnk304 R020 L1373 L1782 L1790 L1799 L2158 L2524 Ebay
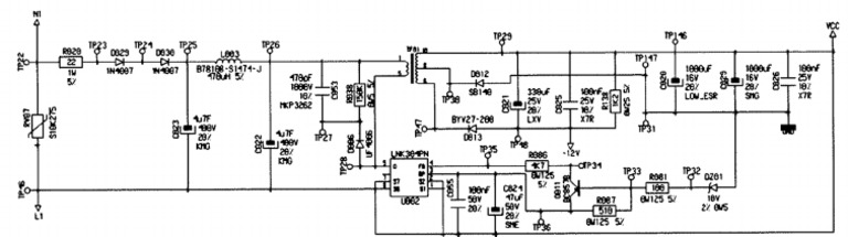
Whirlpool Awo L1799 Control Panel Sch Pdf

Elektronikreparatur Whirlpool L1373 L1782 L1790 L1799 L2158 L2524 Zu Kaufen Bei Fairmondo
Whirlpool Awo L1799 Control Panel Sch Pdf

Elektronikreparatur Whirlpool L1373 L1782 L1790 L1799 L2158 L2524 Zu Kaufen Bei Fairmondo
Whirlpool L1373 L1790 L1799 L2158 L2524 Pdf

Whirlpool Washing Machine Motor Wiring Diagram Electrical Wiring Diagram Circuit Diagram House Wiring

Reparatur Einer Waschmaschinensteuerung L 1373 Whirlpool U S W Youtube

Bauknecht Waschmaschine Ohne Funktion Youtube

Whirlpool Awo L1799 Control Panel Sch Service Manual Download Schematics Eeprom Repair Info For Electronics Experts

